Máy nén khí chạy bị nhiệt độ cao là một trong những lỗi rất phổ biến mà chúng tôi đã gặp. Đặc biệt là vào mùa hè hoặc trong điều kiện khí hậu oi nóng.
Hơi nóng là kết quả trực tiếp của quá trình nén khí. Khi bạn nén khí, nó sẽ trở nên nóng. Hơi nóng cần được loại bỏ để giữ nhiệt độ thấp.
Dầu được phun vào đầu nén. Sau khi dầu được tách từ khí nén, nó được làm mát bởi bộ làm mát/ bộ giải nhiệt dầu và tuần hoàn trở lại cụm đầu nén. Nhiệt độ được quy định và điều chỉnh bởi van hằng nhiệt – van làm chức năng đóng và mở tùy thuộc vào nhiệt độ dầu.
Đối với các máy nén khí trục vít điển hình, có hai bộ giải nhiệt: một bộ giải nhiệt dầu và một bộ giải nhiệt gió. Bộ giải nhiệt dầu giúp làm mát dầu lưu thông trong máy nén khí . Bộ giải nhiệt gió làm mát khí trước khi khí nén dời khỏi máy.
Nguyên nhân dẫn đến máy nén khí lỗi nhiệt độ cao
Để máy nén khí luôn hoạt động mát trong mức nhiệt độ cho phép, chúng ta cần tuân theo:
Lưu lượng dầu qua bộ giải nhiệt (bên trong)
Lưu lượng khí làm mát thông qua bộ giải nhiệt dầu bên ngoài.
Dầu được phun vào đầu nén.
Nếu lưu lượng dầu qua bộ làm mát bị hạn chế, nó sẽ không giúp giảm nhiệt. Đây có thể là nguyên nhân do van nhiệt dầu bị trục trặc, hoặc bị tắc nghẹt, hoặc lượng dầu trong máy thấp. Thậm chí, nếu máy nén khí chạy ở nhiệt độ cao một thời gian dài và dầu máy nén khí bị xuống cấp hay kém chất lượng thì nó sẽ gây ra hiện tượng keo dầu ở cả bộ làm mát dầu (những keo dầu này giống như một lớp sơn mài hoặc véc ni).
Thế nhưng, lỗi phổ biến nhất gây ra hiện tượng nhiệt độ cao máy nén khí là bộ làm mát dầu bị bẩn hoặc phòng máy nén khí quá nóng. Giải pháp rất đơn giản: bạn chỉ cần vệ sinh két làm mát và cố gắng giảm nhiệt độ môi trường trong phòng máy nén khí xuống. Mà cách tốt nhất là lắp những ống thông gió cho phòng máy.
Ngoài ra, một số nguyên nhân khác bạn cũng nên kiểm tra như: va chạm cơ khí, quạt làm mát bị hỏng, bộ lọc dầu bị tắc nghẹt,…
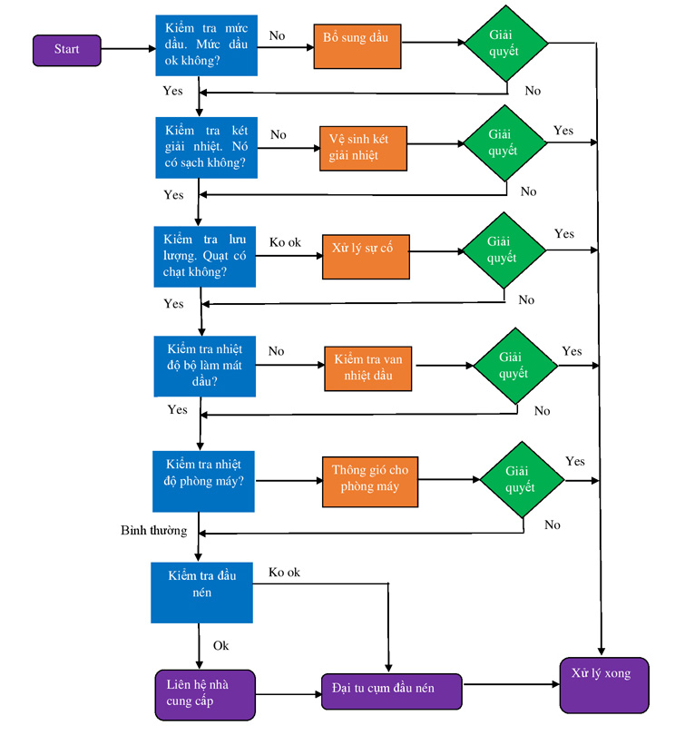
Sơ đồ xử lý sự cố máy nén khí bị nhiệt độ cao

Dựa vào sơ đồ dưới đây, bạn có thể tự mình tìm ra nguyên nhân và cách xử lý sự cố nhiệt độ cao may nen khi mà không cần mất quá nhiều thời gian.